《爬富士山將要收費了?》自由捐款只有6成登山客繳錢 強制收入山費感覺才公平……

圖片來自:電視截圖
世界知名的富士山年年吸引來自日本國內外的大量觀光客攀登,不過你知道攀登富士山其實不用收「入山費」嗎?爬過富士山的人或許會反駁明明有繳1000日圓,然而那筆錢其實名義上是叫做「富士山保全協力金」的「自由捐款」,換句話說你不繳也不會怎麼樣,這也就導致管理單位調查實際捐款率只有6成,讓繳錢的登山客感覺非常不平衡!為了解決這個問題,富士山最快可能明年(2021年)夏天就要強制徵收入山費,想挑戰攀登的人千萬要注意呀……
原汁原味的內容在這裡攀登富士山的登山客繳交1000日圓給志工

圖片來自:電視截圖

圖片來自:電視截圖
位於日本聖山富士山兩側的静岡縣與山梨縣最近打算改革富士山的入山費(入山料),嚴格來說富士山目前根本沒有入山費,所謂的入山費應該是要對所有登山客強制徵收,但是目前的「富士山保存協力金」卻是自由繳交,看看富士山的繁體中文官方網站就知道……
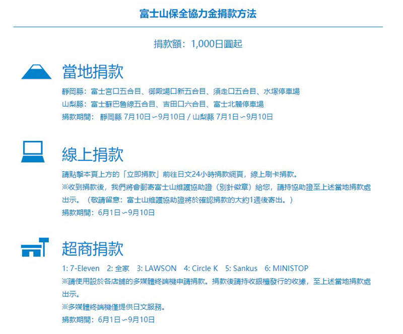
繳交富士山保存協力金的行為被稱為「捐款」

圖片來自:http://www.fujisan223.com/tw/contribution/
大部分的登山客都是在「五合目」現場捐款1000日圓

圖片來自:http://www.fujisan223.com/tw/contribution/
這筆費用會用在維護環境、設備和加強導覽服務等等

圖片來自:http://www.fujisan223.com/tw/contribution/
根據日本中央政府、地方政府和媒體各自的調查,前些年夏季的登山客捐款比例大約都在6成左右而已,這也導致原本想要讓大家發揮愛護環境心態的自由捐款,在繳費的登山客心裡產生了不平衡……
繳費的登山客覺得不公平,反而毀了登山的心情!

圖片來自:電視截圖
於是專家討論將捐款改成義務!

圖片來自:電視截圖
「既然會覺得不公平,還是向所有人收費比較好」

圖片來自:電視截圖
不過這筆強制徵收的入山費是否會維持1000日圓?以及徵收的方式會不會改變?這些都還需要討論……
收費金額還在檢討,也有人提議要不要分成上下兩段徵收

圖片來自:電視截圖
最快明年(2021)夏天就會實施!

圖片來自:電視截圖
(lli▼_▼)本魚很好奇一開始為什麼設定成捐款啊……是不想讓人繳費繳得心不甘情不願嗎?
部分資料來自網路 ( FNN PRIMEYAHOOニュース富士山 )

0 則回應
順序: 新│舊












































